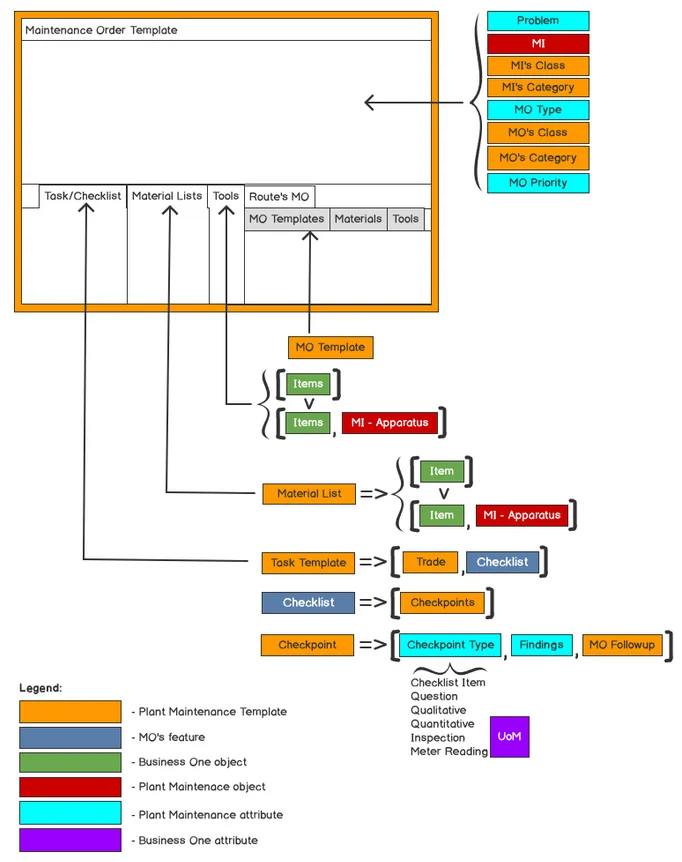
Maintenance Order Template
Main Menu → Plant Maintenance → Work Setup → Maintenance Order Template


Header
Template Code – a unique code identifying the Maintenance Order Template
Job scope – descriptive information of the Job scope (brief explanation)
Problem Code – a code identifying a problem from a list defined by the user (check here)
MI Class – a class of equipment for performing the work (check here)
MI Category – equipment category to which the standard work order applies, a category inside Class
MI Code – MI for which the MO is defined
MI Name – MI name
MI's Defaults MO – select if the MO template is planned to default for the MI.
MI Excluded - if checked, MI is excluded from scheduling in a planned MO period.
The MO in status: scheduled, started, released. MI Exclude – MO's header MI is unavailable for production if selected. MO's time is excluded from the scheduling, visible as a grey bar on the Gantt Chart - resource view. If the MI is a parent for another MI, and in the child MI definition Dependent = Yes, then excluded time is visible on Gantt for the child MI (Resource). It works this way down the MI structure.
MO Class – a Maintenance Order class of the template MO (check here)
MO Category – a Maintenance Order category in a class
MO Dependent – to keep the Maintenance Order open until all its children's work orders are completed
MO Type – select a Maintenance Order type of the Maintenance Order Template
Maintenance Request – request related to Manufacturing Order
Setup Request – request related to Manufacturing Order
Change Over Request – request related to Manufacturing Order
Manual Request – maintenance request by the end user
Breakdown – select to create a maintenance order in response to an equipment breakdown or failure
PM request – select to create a preventive maintenance work order
MO Duration – the duration of the template maintenance order (including Route’s MO)
MO Priority – the priority of the maintenance order, e.g., Low, Medium, High.
Closing Codes
Main Menu/Administration/Setup/Plant Maintenance/Closing Codes
The PM contains four types of closing codes – action codes, cause codes, failure codes, and problem codes. Action codes describe the steps necessary to correct the problem (e.g., add lubricant to a pump). Cause codes identify what caused the component or type of component to fail, i.e., the root cause of the problem. Failure codes identify the reason the equipment failed. Finally, problem codes identify the observed equipment failure (e.g., a tap leak or pump overheating).

Closing Codes Types
When an object needs work, you need to know a few things about that work. You can define four types of closing Codes for objects to help in the reporting and fixing of problems:
- Problem codes
- Failure Codes
- Cause Codes
- Action codes
Problem Codes
Problem Codes identify the observed problem that requires correction: a leak from a tap, an overheating pump, or a cracked pipe.
Failure Codes
Failure Codes identify the actual difficulty with an object that needs work; the Problem Code notes the reason for the problem. If a pump is overheating (Problem Code), the associated Failure Code could be that the pump was not receiving adequate lubrication.
Cause Codes
Our pump overheated (Problem) because it received inadequate lubrication (Failure). It received inadequate lubrication because there was a blockage in the lubrication pip (Cause Code). Cause Codes identify where work is required, the ultimate source of the problem noted in the Failure Code, and the root cause for concern.
Action Codes
Action Codes describe what measures are taken to fix a problem. In our continuing pump example, the most obvious Action Code is cleaning the lubrication piping.
Note: The use of "Downtime Reason" requires the assumption that the only problem and very general is "Downtime." Combining this with "Reason" forces the cause for "Downtime." It is better to use, e.g., Problem Code = "Power failure," Failure Code = "Downtime," and Cause Code = "Burning collateral." If the Problem Code is unclear, just give Problem Code = "Downtime" and specify the rest in the Closing Details at the end of MO.
Priority
Main Menu/Administration/Setup/Plant Maintenance/Priority
Code – a unique priority code
Name – a priority name
Tab Task/Checklist
Based on Task Template.

Sequence – order of tasks execution
Task Code – Task's code from Task Template. The system automatically populates the task definition from the Task Template.
Task Template
Main Menu/Administration/Plant Maintenance/Work Setup/Task Template

Header
- Task Code – a unique code identifying the task, and then enter a description of the task in the Task Scope field
- Task Scope – descriptive information of the Task Scope (brief explanation of the problem)
- Class – a class of the task here
- Trade – a trade with which to associate the task here
- Estimated Duration –the number of hours estimated to complete the task
- People Required – several people are required to complete the task
- Out of Service – select to indicate the task should not be displayed in lookups, e.g., on Template MO.
Trade
Main Menu/Administration/Setup/Plant Maintenance/Trade
Trades are codes for the types of employees performing maintenance work. A single trade can have multiple rates based on the cost trade type or the department associated with the trade for a specific Maintenance Order. Based on an hourly rate, the system will charge (not implemented in phase I) the trade cost back to the appropriate maintenance order, MI, or project, ensuring correct cost accounting. On the Qualifications tab, you may associate qualifications with trades to establish the minimum qualifications for an employee belonging to a trade to perform the work for which the trade is selected.

Trade – a unique code identifying the trade
Description – descriptive information about the Trade
Class – enter the class to further subdivide the trade as necessary, e.g., specify apprentice, journeyman, or master.
Rates tab
Rates are defined for Trades. When booking hours, the system checks to see if an Hourly Rate is determined for an Employee. If so, the hours are booked at that rate. However, if you have not defined trade rates for the employee, the system assigns the Hourly Rate defined for the Trade on the Trade Rates tab.

Type of Hours – hour occupation type for this work, e.g., select regular or overtime hours.
Department – the department associated with this rate. If the rate applies to all departments, leave empty (Main Menu/Administration/Setup/Stock Management/Departments)
Hourly Rate – the hourly rate for this trade
Start Date and End Date – beginning and ending dates to which the rate applies
Note: Dates for the same hours/department combination cannot overlap.
Qualification tab

Qualification Code – the qualification code (based on the template here) to associate with the trade.
Qualification Template
Main Menu/Administration/Setup/Plant Maintenance/Qualification

Qualification Code – a unique code identifying the qualification and then entering a description in the adjacent field.
Class – enter the class of the qualification here
Active – select to indicate whether the qualification is active. You can also select and unselect Active to temporarily activate and deactivate a qualification.
Training Record – by defining a qualification as a training record, the system does not track the qualification for qualification enforcement. The qualification cannot be associated with tasks, trades, and work order activities.
Instruction tab

Language – select the language of the instruction
Instructions – enter the comments on the screen
Checklist tab

Sequence – order of the checkpoint execution
Checkpoint Code – step in a task defined in the Checkpoint Template
Checkpoint Template
Main Menu/Administration/Plant Maintenance/Work Setup/Checkpoint Template

Checkpoint Code – a unique code for a checkpoint
Check Scope – descriptive information about checkpoint scope
Type – checklist Item type: Checklist Item, Question, Quantitative, Qualitative, Inspection, or Meter Reading. Note: Checkpoint Type determines how the checkpoint will be reported in Maintenance Order
MI Class – MI Class for which the checkpoint is designated (check here)
MI Category – The MI Category for which the checkpoint is designated
Note: MI Class/MI Category determines what findings will be visible in the tab Findings (check here)
MI Code – The MI Code for which the checkpoint is designated
EM Type – MI's Effective Meter Type associated with UoM of measure for the meter reading (check here)
Entry Type – reading value input mode for meter reading: Reading or Difference
Aspect – a combination of Aspect/Point Type determines for which Inspection Points from MI inspection results will be recorded (check here)
Aspect Name – an aspect defined for MI, please see here
Point Type – the Point related to the Aspect from the MI definition (check here)
Point Type Name – point's name
UoM – a unit of measure for Aspect Point
Required Entry – select if checkpoint completion is needed to close the associated task in the Maintenance Order.
Follow-up – select to create follow-up MO from Template MO
A follow-up MO is generated if the checkbox "Follow-up" is selected. In the field "from," you can define the source of the Follow-up MO Template: Header, Findings, Values, Aspect Point
Sources Header and Findings are available for all checkpoint types. For Findings MO Template and its parameters (MO Status, Priority, and Memo Follow-up) are taken from the tab Findings
Source Values are available for checkpoint types: Meter Reading, Inspection, and Quantitative. For Values, the MO Template and its parameters (MO Status, Priority, and Memo Follow-up) are taken from tab Values from defined values intervals.
Source Aspect Point is available for checkpoint type Inspection. MO Template and its parameters (MO Status, Priority) are taken from Aspect Points defined for Maintainable Item in the Inspection Points/Aspect Points tab. Memo follow-up is taken from the checkpoint header.
A follow-up MO is not generated if the checkbox "Follow-up" is not selected. Memo Follow-up is taken from the header.
Memo Follow-up – some additional remarks to follow up on MO
Template MO – a follow-up Maintenance Order the system will create when checklist Items are selected for follow-up
MO Status – follow-up MO Status
MO Priority – follow-up MO Priority
Findings tab
In the grid, automatically imported findings are defined and selected in the header MI Class and MI Category here.
Select – if the checkbox is selected, the finding will be available when the checkpoint is reported in the Maintenance Order
Findings
Main Menu/Plant Maintenance/Inspection Setup/Findings

Finding (predefined descriptive findings that are used during checkpoint recording)
Code – a unique findings code
Description – descriptive information about finding
General – if checked, the finding can be used in all checkpoint template definition
Where used (list of MI Classes/MI Categories for which the result can be used)
MI Class – Maintainable Class
MI Category – Maintainable Category.
Material List tab

Material List Code – you can compose the Material List using a predefined Material List here or manually, item by item.
Item Code – the Item Code. The system automatically populates Item parameters.
Revision Code – Item's revision
Item Name – from Item Master Data
MI Code – you can select if there is any MI defined as Part (Item with Apparatus Type=Part)
MI Name – from MI Master Data
Equipment Card – EC No. assigned to the Item managed by serial numbers
Quantity – how many Items are needed
UoM – from Item Master Data
Warehouse Code – default Warehouse
Issue Type – Manual by default
Hours – the number of hours estimated to use the tool to complete the MO
Total Hours – equal to Quantity * Hours
Safety – if checked, special safety conditions are required
Material List Template
Main Menu/Administration/Plant Maintenance/Work Setup/Material List

Item Code – the system automatically populates Item parameters.
Revision Code – Item's Revision
Item Name – from Item Master Data
Quantity – how many Items are needed
UoM – from Item Master Data
Warehouse Code – default Warehouse
Issue Type – default Manual
Tab MO Tools

Item Code – enter the Item Code to add to the Material List. The system automatically populates Item parameters.
Revision Code – Item's Revision
Item Name – description from Item Master Data
MI Code – you can select MI with assigned EC No. as a tool
MI Name – from MI Master Data
Equipment Card – EC No. assigned to the Item managed by serial numbers
Quantity – how many Items are needed
UoM – from Item Master Data
Warehouse Code – default Warehouse
Issue Type – default Manual
Hours – enter the number of hours estimated to use the tool to complete the MO
Total Hours – equal to Quantity * Hours
Safety – if checked, special conditions are required
Route’s MO tab

MO Templates tab
You can assign child MOs using the MO template.
Sequence – the sequence number in which to perform the route maintenance order, Template Code – select the route maintenance order template to assign to the maintenance work order template (check here). The system automatically populates the MO Template parameters.
Task Checklist
Materials tab

Material List Code – you can compose the Material List using a predefined Material List here or manually, item by item.
Item Code – the Item Code. The system automatically populates Item parameters.
Revision Code – Item's revision
Item Name – from Item Master Data
MI Code – you can select if there is any MI defined as Part (Item with Apparatus Type=Part)
MI Name – from MI Master Data
Equipment Card – EC No. assigned to the Item managed by serial numbers
Quantity – how many Items are needed
UoM – from Item Master Data
Warehouse Code – default Warehouse
Issue Type – Manual by default
Hours – the number of hours estimated to use the tool to complete the MO
Total Hours – equal to Quantity * Hours
Safety – if checked, special safety conditions are required
Tools tab

Item Code – enter the Item Code to add to the Material List. The system automatically populates Item parameters.
Revision Code – Item's Revision
Item Name – description from Item Master Data
MI Code – you can select MI with assigned EC No. as a tool
MI Name – from MI Master Data
Equipment Card – EC No. assigned to the Item managed by serial numbers
Quantity – how many Items are needed
UoM – from Item Master Data
Warehouse Code – default Warehouse
Issue Type – default Manual
Hours – enter the number of hours estimated to use the tool to complete the MO
Total Hours – equal to Quantity * Hours
Safety – if checked, special conditions are required